2020
Cobuurt
A website guiding people interested in creating their own co-housing project. Over 5 months, my team developed a platform concept that connects self-builders with resources, knowledge and expert guidance.
My role
- UI/UX
Overview
A guide for aspiring self-builders
For this 5-month project, my team of 4 developed a website concept dedicated to people interested in building their own home.
Our proposed idea is a website named Cobuurt ("co" as in "cooperation", and "buurt" the Dutch word for "neighborhood"). The process of building a house is long and costly, and doing it independently requires a lot of research and a deep dive into what experts, approvals and resources are required.
The website is meant to provide resources and helpful links, but also help self-builders connect with experts that might be required for a building project — which could be a mason, but also a lawyer.


vimeo: https://vimeo.com/645396596
Background
The promise of co-housing
Co-housing are communities of private homes with some shared facilities. Some of the benefits of living in co-housing communities are increased social connectedness and a more sustainable (ecologically and economically) way of living through shared resources.
Our client, STEC (Smart Technologies, Empowered Citizens) are researching ways for people to co-create their own neighborhood and city. They are currently working with ONE architecture and Space & Matter, two architecture studios interested in how digital tools can aid and bring together people with similar interest in co-living.
Our brief was formulated as an exploratory task of discovering examples of how one might enable people to create shared ideas for building processes.
Discovery
Understanding the landscape
Our initial research consisted of building an understanding of the vast field of co-housing. We started out by exploring what digital tools are already available for people interested in building and looking for co-housing.

To look for potential user interviewees, we got in touch with some of the established co-housing groups in the Netherlands, such as Groene Mint, De Warren, Ons Groene Huis, Iewan and Pension Almonde. Based on the interview findings, we could generate a user persona to help visualize who we were designing for.

Furthermore, we made a user journey map that would illustrate the path taken by someone building their co-housing project.

Based on our own findings, as well as complementary research insights from STEC, we could reach some conclusions:
- All co-housing groups sought advice from professionals
- Some co-housing groups use online voting tools to reach decisions
- All co-housing groups wanted to build and live sustainably
Ideation
Exploring concepts

Some of our initial ideas revolved around a social media concept for people interested in co-housing. People can sign up on the platform and connect with people based on similar interests and location.

The social network for self-builders would include practical features such as a timeline tool for keeping track of upcoming events and your own progress in relation to the co-housing project.


The "Knowledge Café" — a concept that would encompass more than just a network for self-builders — rather a knowledge sharing hub for everything relating to self-building and co-living. Novice self-builders can connect with more experienced ones to ask and get tips.
Further research proved that finding community members, establishing common values and organising the chores is just a small part of organizing a co-housing project. What is crucial is acquiring knowledge of the process: finding a ground, legal paperwork, and connecting with the right experts.
Validation
Letting users decide

By now, we had a couple of ideas. Which route to take? To find out which concept would be the most useful for our future users, we decided to make a feature-ranking survey, where the users could spend a fictional sum (out of a maximum budget of 100€) on the features of their choice. We sent this to members of co-housing groups that we'd been in touch with.

Based on the results from the survey, a tool that allows one to connect and learn from co-housing professionals and communities was the one most in favor. This aligned with one of our earlier ideas, the "Knowledge Café". We started looking at how we can build a platform centered on knowledge sharing and connecting with experts.
Prototyping
Testing the architecture

We iterated, sketched more on our platform, until we had a prototype that could be tested in order to gain insights about the information architecture.

After developing wireframes, we wanted to make sure the site would be easy to navigate, and that the call-to-actions were appropriately placed. We tested an early wireframe using OptimalWorkshop — we gave survey testers some specific tasks of what to look for, and could review the results from a heatmap of where users clicked. According to the results, only minor details in the information architecture needed change.

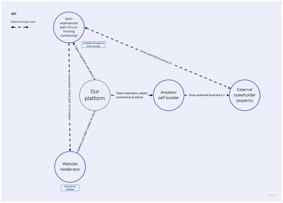
As we were fleshing out the structure of the website, we also made clear to our clients how the service would work. To better illustrate the relation and value exchange on the platform, we made an ecosystem map to describe the relationship between:
- Moderators: add content to the platform
- Experts: through sponsorship, can provide their service on the platform
- Users: the people searching assistance and tips for their co-housing project
The Solution
A knowledge hub for self-builders
Our finished solution is a website prototype that can assist self-builders on their path to forming a community and building their co-housing project. The platform works as a partnership-style model, where businesses related to building can become sponsors and advertise their services through the website — potentially connecting with new customers.


Key Learnings
What Cobuurt can offer
- Knowledge: Advice and knowledge for self-builders, through articles on different topics.
- Expert guidance: The ability to connect with different professionals relating to building and co-housing.
- Clarity: A clear overview of the self-building process, including all necessary steps.